成都市医保报销指南
来源:成都武侯军盛医院 版权所有请勿转载
成都市医保定义:
成都市医保(缴费地在成都的患者):
城镇职工:国家机关、事业单位、企业个体工商户等以单位形式购买。
城乡居民:含新农合医疗保险、少儿互助金医疗保险、城镇居民医疗保险、高校学生医疗保险。
四川省省本级:省级机关、事业单位以及中央在蓉机关事业单位的在职职工和退休人员。
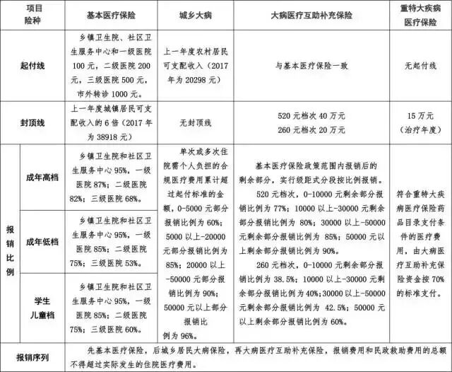
成都市医保报销政策
(一)门诊待遇
1、普通门诊:在门诊统筹定点医疗机构发生的符合报销范围的门诊医疗费用,报销比例为60%,一个自然年度内累计最多可报销200元。
2、门诊特殊疾病:发生的符合门诊特殊疾病报销范围的医疗费用,分别按相关规定予以报销。
(二)住院待遇
医保报销手续有哪些?
报销时需要携带以下材料:(大成都地区患者可直接在本院报销)
1.身份证或社会保障卡的原件;
2.定点医疗机构专科医生开具的疾病诊断证明书原件;
3.门诊病历、检查、检验结果报告单等就医资料原件;
4.财政、税务统一医疗机构门诊收费收据原件;
5.医院电脑打印的门诊费用明细清单或医生开具处方的付方原件;
6.定点药店:税务商品销售统一发票以及电脑打印清单原件;
7.如果是代办人办理则需要提供代办人身份证原件。

<<上一篇:平安圣诞 军盛为全院员工 患者及家属送平安祝福
>>下一篇:暂无
医生团队/DOCTOR TEAM


在线咨询
在线挂号
疾病咨询
医保须知
路线指南
就医指南